通知公告

当前您的位置: 首页 > 员工工作 > 通知公告 > 正文

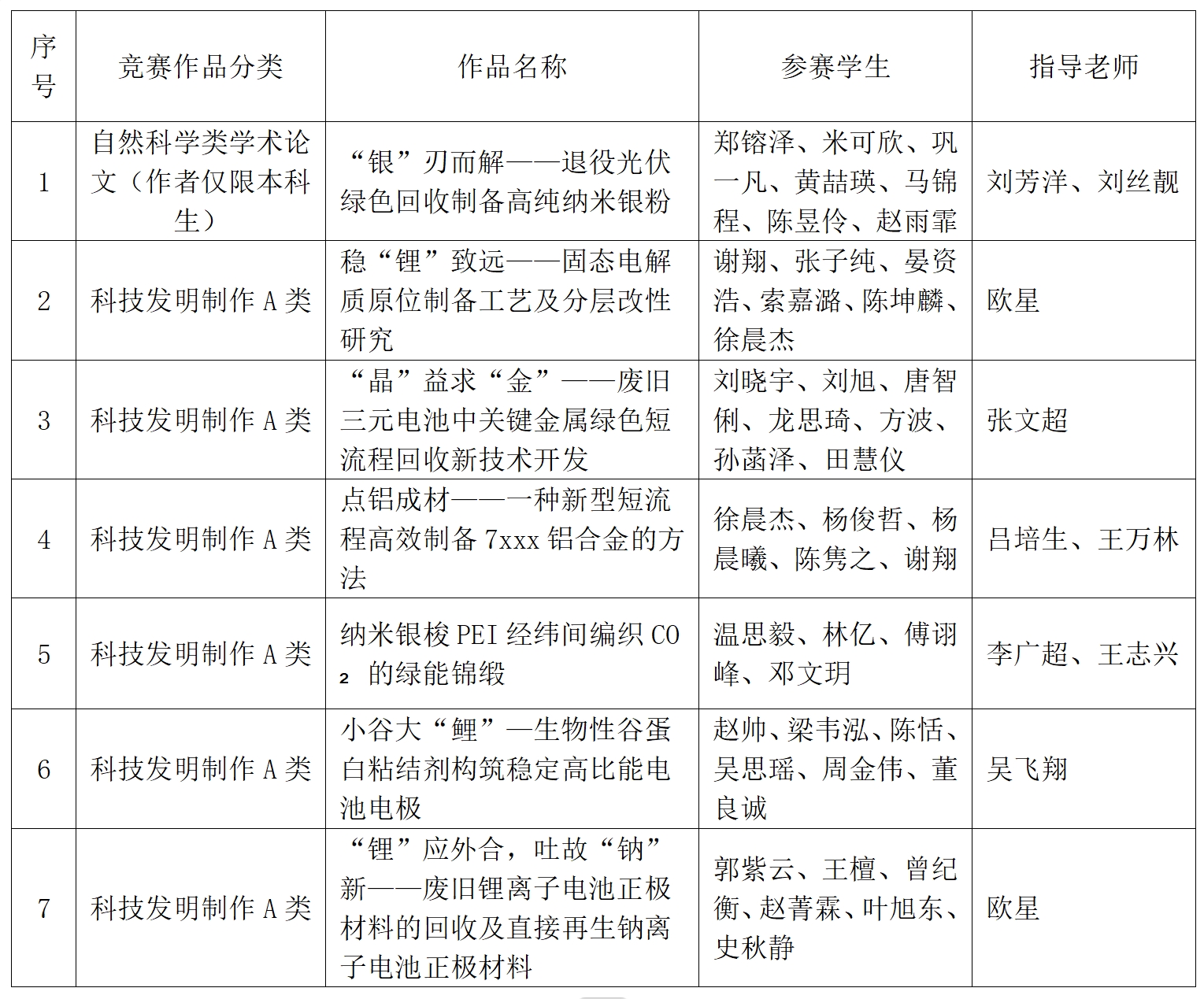
球王会第十九届“升华杯”老员工创业计划竞赛拟推荐名单公示

发布时间:2025-03-15    作者:    来源:球王会     浏览次数:


根据球王会体育官网团委《关于组织开展球王会体育官网第十“升华杯”老员工创业计划竞赛的预通知》的要求,经个人申报,公司初评,拟决定推荐以7件作品参与公司复评。

特此公示,如有异议请在公示期内向公司团委反应。

公示时间:20253152025318

联系电话:雷老师0731-88830277


共青团球王会委员会

2025年3月15日